YCUについてAbout YCU
学部・大学院
受験生サイト
国際交流・留学
キャリア支援
研究ポータル
病院・研究所・学内共同組織
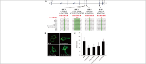
2014.03.07 薬理学 五嶋教授ら研究グループが神経回路形成の新たなメカニズムを解明 !~神経再生や認知症の克服に向...
2014.01.30 臓器再生医学 武部貴則准教授が日本臓器保存生物医学会 研究奨励賞を受賞しました!
2014.01.28 臓器再生医学の研究グループがヒトiPS細胞から臓器を作製する詳細な手法を発表
2014.01.09 薬理学 五嶋教授ら研究グループが統合失調症を引き起こす新たな原因分子を発見!
2013.11.15 免疫学 田村智彦教授らの研究グループが慢性骨髄性白血病に関わる分子の働きを解明! —新規治療法の開発...
2013.11.14 生理学 高橋琢哉教授がトラウマ記憶の形成を仲介する分子を特定~PTSDなどの治療の糸口に~
2013.11.01 病態制御内科学 涌井助教が日本高血圧学会Young Investigator’s Award優秀賞を...
2013.10.31 医学群 神田講師が日本公衆衛生学会の奨励賞を受賞!
2013.10.10 国際総合科学群 永松准教授が日本品質管理学会の品質技術賞を受賞!
2013.10.10 持田客員准教授らの研究グループが、モデル実験植物ミナトカモジグサの遺伝子構造を9,000ヵ所以上刷新
2013.10.10 プロテオーム科学 木村弥生特任助教が「日本プロテオーム学会2013年大会」学会奨励賞を受賞 !
2013.10.10 循環器・腎臓内科学 田村 功一准教授が、漢方薬が食欲増進ホルモンのグレリンを低下させ食欲を抑制するこ...
2013.09.07 薬理学 五嶋教授ら研究グループがアルツハイマー型認知症を発症する新たなメカニズムを発見!
2013.08.30 遺伝学 才津准教授、松本教授ら研究グループが小児の難治性てんかんの原因遺伝子を発見!
2013.08.01 循環器・腎臓内科学 田村准教授が生活習慣病を抑制するタンパク質の解析に成功しました!
2013.07.08 NHKニュース7に医学群社会予防医学教室の神田秀幸講師が出演しました!
2013.07.04 臓器再生医学の研究グループが、iPS細胞から血管構造を持つ機能的なヒト臓器を創り出すことに成功!
2013.06.11 遺伝学 松本教授ら研究グループが筋肉の障害、筋力低下をきたす『先天性ミオパチー』の原因遺伝子を発見!
2013.06.10 和田淳一郎教授が選挙学会賞に引き続き、公共政策学会論説賞を受賞!
2013.06.01 循環器内科学 石上 友章准教授が、 動脈硬化症のリスクを予測する自己抗体の解析に成功しました!
2013.05.28 循環器・腎臓内科学 涌井助教、田村准教授らの研究成果がHypertension誌に論文掲載されました...
2013.04.30 横浜市立大学医学群 石ヶ坪教授らの研究グループが、ベーチェット病発症に細菌が関与していることを遺伝学...
2013.04.05 国際総合科学群教授大関泰裕の糖鎖生物学研究ユニットが、理研バイオ解析チームと共に、スフィンゴ糖脂質の...
2024/03/15
重要なお知らせが入ります。